Work with TQR
Contact Us
EN
TH
HOME
About TQR
Service Solutions
Investor Relation
Sustainability
Media
About Company
Overview
Vision & Mission
Company Milestone
Company Structure
Board of Directors
Sub-Committee
Management Team
Stock Information
Stock Quote
Historical Price
Financial Information
Financial Highlights
Financial Statements
MD&A
Shareholders Information
Major Shareholders
Invitation Letter
Meeting Minutes
Dividend
Presentations & Webcast
News Room
Set Announcements
New Clippings
Publication and Download
Annual Report
Form 56-1
Opportunity Day Presentation
IR Contact
Sustainability Development
Sustainability Report
Content
Download
VDO
Homepage
About TQR
About Company
Overview
Vision & Mission
Company Milestone
Company Structure
Board of Directors
Sub-Committee
Management Team
Service Solutions
Investor Relation
Sustainability
Sustainability Development
Sustainability Report
Media
Work with TQR
Contact Us
About TQR
Home
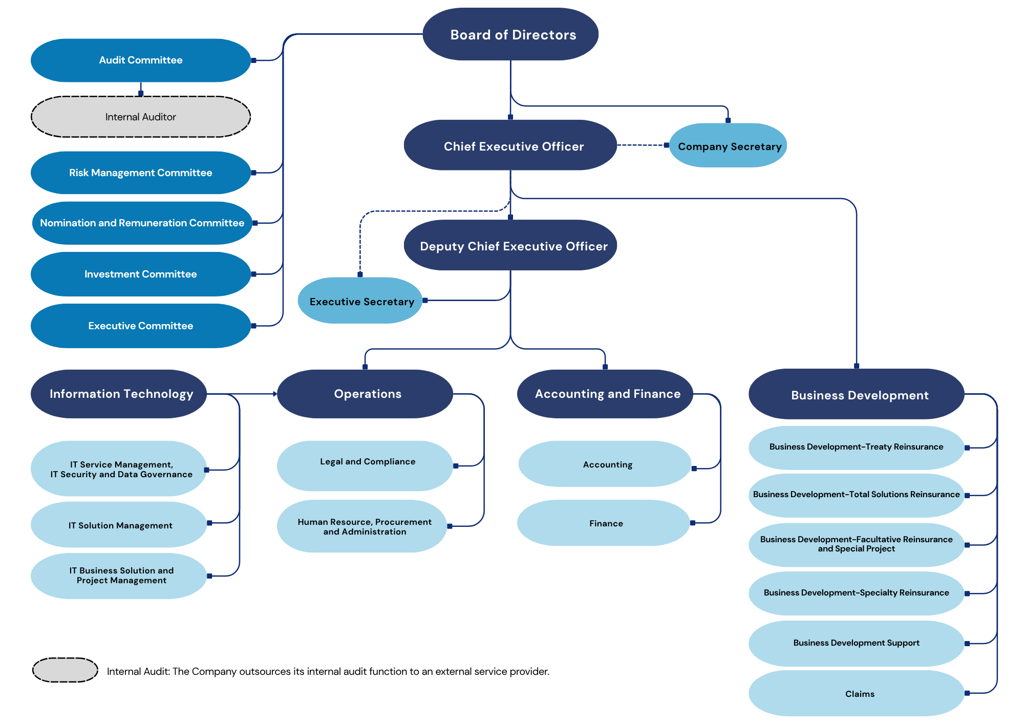
About TQR
Company Structure
Company Structure
Effective on 3 October 2025