ร่วมงานกับบริษัท
ติดต่อเรา
TH
EN
หน้าหลัก
เกี่ยวกับบริษัท
บริการ
นักลงทุนสัมพันธ์
การพัฒนาสู่ความยั่งยืน
ข้อมูลข่าวสาร
เกี่ยวกับบริษัท
ภาพรวมบริษัท
วิสัยทัศน์ และพันธกิจ
เหตุการณ์สำคัญ
โครงสร้างบริษัท
คณะกรรมการบริษัท
คณะกรรมการชุดย่อย
คณะผู้บริหาร
ข้อมูลราคาหลักทรัพย์
ราคาหลักทรัพย์
ราคาหลักทรัพย์ย้อนหลัง
ข้อมูลทางการเงิน
ข้อมูลสำคัญทางการเงิน
งบการเงิน
คำอธิบายและการวิเคราะห์ของฝ่ายจัดการ
ข้อมูลสำหรับผู้ถือหุ้น
โครงสร้างผู้ถือหุ้น
หนังสือเชิญประชุมสามัญผู้ถือหุ้น
รายงานการประชุม
การจ่ายเงินปันผล
เอกสารนำเสนอและเว็บแคสต์
ห้องข่าว
ข่าวแจ้งตลาดหลักทรัพย์
ข่าวจากสื่อสิ่งพิมพ์
เอกสารเผยแพร่และดาวน์โหลด
รายงานประจำปี
แบบฟอร์ม 56-1
บริษัทจดทะเบียนพบผู้ลงทุน
ติดต่อนักลงทุนสัมพันธ์
การกำกับดูแลกิจการที่ดี
นโยบายและเอกสารของบริษัท
ข้อความ
ดาวน์โหลดเอกสาร
วีดิโอ
หน้าหลัก
เกี่ยวกับบริษัท
เกี่ยวกับบริษัท
ภาพรวมบริษัท
วิสัยทัศน์ และพันธกิจ
เหตุการณ์สำคัญ
โครงสร้างบริษัท
คณะกรรมการบริษัท
คณะกรรมการชุดย่อย
คณะผู้บริหาร
บริการ
นักลงทุนสัมพันธ์
การพัฒนาสู่ความยั่งยืน
การกำกับดูแลกิจการที่ดี
นโยบายและเอกสารของบริษัท
ข้อมูลข่าวสาร
ร่วมงานกับบริษัท
ติดต่อเรา
เกี่ยวกับบริษัท
หน้าหลัก
เกี่ยวกับบริษัท
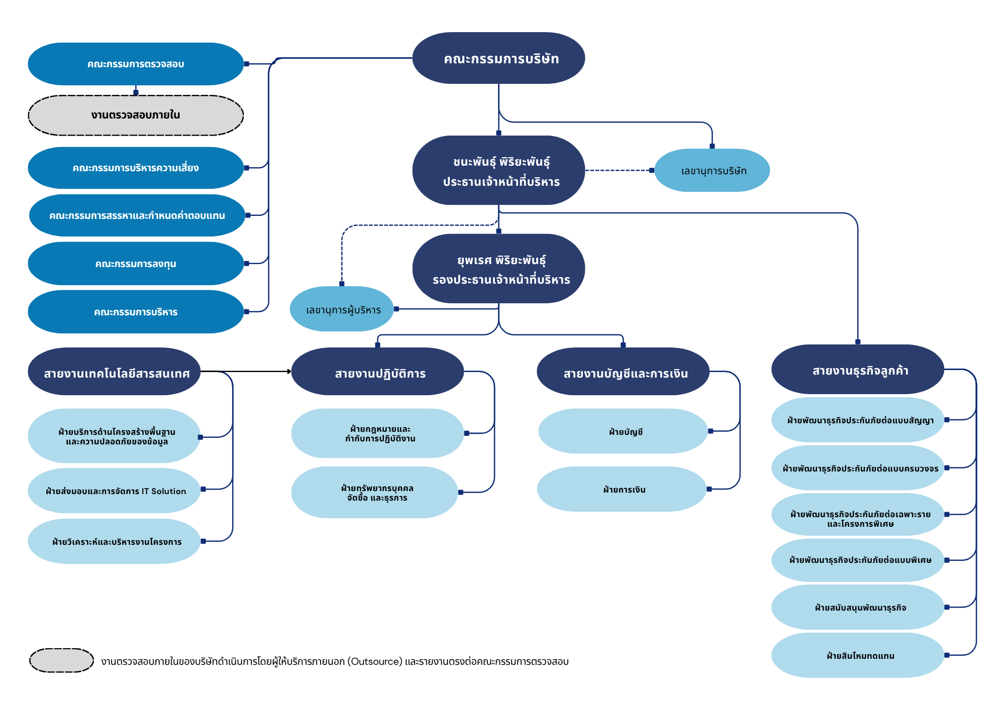
โครงสร้างบริษัท
โครงสร้างบริษัท
มีผลบังคับใช้ วันที่ 1 กุมภาพันธ์ 2568